Номер 274 - ГДЗ Алгебра 8 класс. Мерзляк, Полонский. Учебник. Страница 70

Вернуться к содержанию учебника

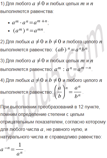
Упражнения § 9. Страница 70

272 273 1 274 275 276 277

Вопрос

Представьте выражение в виде степени с основанием или произведения степеней с разными основаниями:

Подсказка

Ответ


Вернуться к содержанию учебника