Задание 1258 - ГДЗ Геометрия 7-9 класс. Атанасян. Учебник

Старая и новая редакции

Вернуться к содержанию учебника

1256 1257 1258 1258 1259 1260 1261

Вопрос

Выберите год учебника

№1258 учебника 2013-2022 (стр. 330):

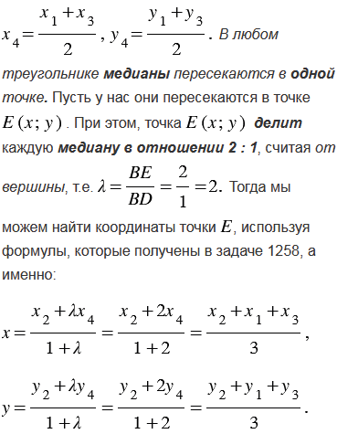
Из физики известно, что центр тяжести однородной треугольной пластинки находится в точке пересечения медиан. Найдите координаты центра тяжести такой пластинки, если координаты её вершин равны: (x1; y1), (x2; y2), (x3; y3).


№1258 учебника 2023-2024 (стр. 322):

Начертите отрезок АВ и вектор . Постройте отрезок А1В1, который получается из отрезка АВ параллельным переносом на вектор .

Подсказка

№1258 учебника 2013-2022 (стр. 330):

Вспомните:

  1. Что такое отрезок.
  2. Что такое треугольник.
  3. Что такое медианы треугольника.
  4. Что такое отношение.
  5. Что такое координаты вектора.
  6. Что такое координаты точки и как связаны координаты вектора с координатами его начала и конца.
  7. Простейшие задачи в координатах.

№1258 учебника 2023-2024 (стр. 322):

Вспомните:

  1. Что такое отрезок.
  2. Что такое вектор.
  3. Что такое параллельный перенос.
  4. Какие векторы называются равными.

Ответ

№1258 учебника 2013-2022 (стр. 330):


№1258 учебника 2023-2024 (стр. 322):


Вернуться к содержанию учебника